Smile Direct Logo

Global Expansion with Microservices Architecture Solution

Guidance helped SmileDirectClub restructure their entire database for unprecedented market growth.

5 minute read

Who Should Read This?

This case study will be especially relevant for those interested in the following topics:

  • Direct to consumer
  • Microservices
  • Monolithic App Replacement
  • Global Expansion
  • Payment Processing
  • Patient Record Management
  • Data Migration
  • Salesforce CRM

THE CHALLENGE

As SmileDirectClub continues its global expansion, the key to its growth is tied to the development of microservices--including those for introducing local forms of payment processing for each country and for the implementation of its new customer resource management (CRM) platform Salesforce Health Cloud.


Because SmileDirectClub’s legacy application was rigid and required costly development, Guidance developed these microservices to enable migration to a more modern scalable architecture. SmileDirectClub can now easily introduce new payment processing options, as well as any number of other business requirements, as they penetrate new countries and emerging markets.

THE BRAND

Founded in 2014, SmileDirectClub is a disruptor in the orthodontic industry; their at-home teeth straightening kits are over 60% less than the average cost of braces. Because teeth straightening is often not available or too expensive for the average consumer, this teledentistry company makes it possible for customers to straighten their teeth through 3D impressions and customized aligners shipped directly to their doorstep. With over 350 SmileShops globally, SmileDirectClub is the leader in direct-to-consumer teeth straightening solutions.

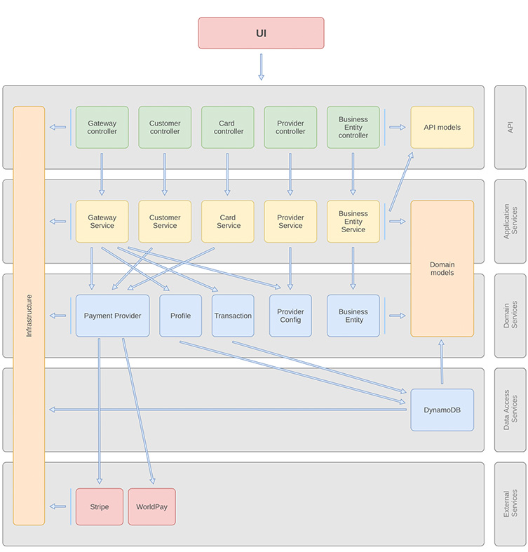
Rigid Monolithic Application Replaced with Microservices

As the term describes, a monolithic application is one designed without modularity. In general, modularity is advisable in software applications as it permits the reuse and replacement of parts without requiring the entire system’s replacement. SmileDirectClub had a monolithic application that was costly to maintain and each new addition meant repairing the entire application. As the company scaled in size and expanded globally, it became clear that the monolith needed a wholesale replacement.

In order to create the payment functionality, Guidance rearchitected the existing monolithic application with an elegant and modular solution. Guidance introduced the possibility of adding new forms of payment processing in a phased approach for continued global expansion. Many of these new countries have very specific forms of local payment options and the microservices solution allowed these new payment processors to be easily added as new markets required.

infrastructure

Guidance deployed the microservices to an Amazon Web Services (AWS) Elastic Container Service (ECS) Cluster using Terraform. AWS ECS is a fully managed container orchestration service and was selected for its reliability and scalability. Because each application is run in isolation, it also offers improved security. Terraform is an open source tool that allows users to define infrastructure for a variety of cloud providers (in this case, AWS) using a simple, declarative language.

Using a .Net core, Guidance implemented the microservices solution which introduced multiple benefits, along with the payment processing. It allowed SmileDirectClub fast, easy and scalable changes to their application and low-risk deployments and the new microservices application made it easier for the development team to maintain, test and understand each layer. Whereas with the monolithic application, each change was a delicate balance of code alignment, SmileDirectClub development teams can now work simultaneously on the same code base and make changes in real-time without worrying about whole system restructuring.

IN THEIR OWN WORDS

“Guidance understands our culture and what we want to achieve.”
- Carmen Lux, VP Software Engineering, SmileDirectClub

Multiple Global Payment Processing Solutions

One of the main goals of this project was to create the microservices layer in order to scale payment processing providers. At over 500 million global customers, payment options beyond the standard USD credit cards was an absolute requirement. Guidance helped SmileDirectClub expand into new territories with SEPA, Stripe and WorldPay, as well as the flexibility for future scalability with many other payment processing providers.

As part of the first phase of this project, Germany (and later, all the EU) was chosen as the first country to roll out the new payment solution. SmileDirectClub was looking to expand extensively into the German market with Single Euro Payments Area (SEPA) payments using the Stripe solution. SEPA is a payment integration initiative in Europe that seeks to improve the efficiency of cross-border payment solutions and merge previously fragmented currencies into a unified euro payment processor. Guidance deployed the SEPA solution for SmileDirectClub in their German market and this solution is now scalable beyond Germany into new European markets.

Search Smile Direct

Guidance deployed the SEPA solution for SmileDirectClub in Germany with the ability to scale into new European markets.

Guidance has also prepared SmileDirectClub for future expansion into new markets by creating the microservice layer for all new payment processing solutions. The company plans to expand into new geographies and implement new types of payment methods like WorldPay. In an effort to limit cart abandonment due to payment limitations, SmileDirectClub provides its customers with the freedom to choose from a variety of payment options depending on the customer’s location.

Millions of Patient Records Migrated

A large part of the project involved extensive data and record migration. As the monolith was gradually replaced with the modular microservices application, the millions of patient records--over 5 million of them!--had to be migrated with utmost care. Patient records are HIPAA protected and all the data therein must be handled within strict parameters to ensure strict compliance. Guidance migrated millions of patient records from SmileDirectClub’s legacy system into Salesforce Health Cloud (SFHC) with custom built code using .Net, Amazon SQS and Boomi. Daily data ingestion and nightly syncs include over 100,000 change events successfully processed.

 

Along with the patient records, Guidance helped migrate over 900 terabytes of data using TrueVault migration. All patient records are large files as they include extensive scans, pictures and technical documentation. Personal Health Information (PHI) must be stored according to the HIPAA physical and technical safeguards. TrueVault was selected as it guarantees compliance with both HIPAA requirements.

IN THEIR OWN WORDS

“Guidance is invaluable to the platform/account and Salesforce project streams. They have provided the SmileDirectClub team with leadership and direction on these key initiatives.”
- SmileDirectClub Team

Best Practices for Microservice Refactoring and Knowledge Transitions

Guidance created Functional Requirements Documentation (FRD) to define the scope of the project and outline the development approach. A large part of this process meant imparting best practices for microservice refactoring, documentation creation and knowledge transition workflows. Guidance equipped the SmileDirectClub team with roadmaps and timelines that synced with the organization’s goals and deliverables. Key to this was extensive communication and relationship building to ensure on-going collaboration and client satisfaction.

As the legacy monolithic application was replaced with new and extensible microservices, Guidance similarly provided structure and defined processes, solved technical challenges and executed on deliverables within a large organization with many disparate teams and competing priorities. As a whole, it was integral that Guidance remained extremely agile in its approach and pivoted as needed to meet the ever-changing priorities and competing demands across the SmileDirectClub organization.

Smire Direct Homepage - Guidance

AT A GLANCE

5M

Records Migrated

100,000

Change Events Processed Daily

900TB

Data Migrated

Summary

Guidance helped SmileDirectClub migrate over 5 million records from their legacy CRM to Salesforce Health Cloud (SFHC). This new integration enables near real-time synchronization of over 100,000 of HIPAA-protected records on a daily basis.

SmileDirectClub customers seek an efficient and lower-cost solution for at-home teeth straightening kits. In order to continue to grow its network of customers across the globe, SmileDirectClub knew that increasing payment processing options would simplify a barrier to entry for many customers.

Guidance replaced the legacy monolithic application with a microservice application that would provide payment functionality. Ultimately, this facilitates adding new payment processing options as SmileDirectClub looks to open new markets in countries across the globe.

SERVICES

  • Microservices
  • Staff Augmentation
  • Architectural Solutions
  • PCI Compliance
  • Salesforce Integration
  • Functional Requirement Documentation

TECHNOLOGY SOLUTIONS

  • TrueVault Migration
  • Swaggerhub API Design
  • Postman API Development
  • New Relic Web Monitoring
  • SEPA EU-based Payments
  • Stripe Payments
  • WorldPay Payments
  • Salesforce Health Cloud

Find out how Guidance can create solutions for you!

CONTACT GUIDANCE